PL88106是一款55V高壓同步降壓轉換器 SOT23-6L封裝: SOP8封裝:
一、物品簡介
1、終產物亮點:
- 4.5V - 55V 寬投資規模顯示電流
- 0.6A繼承感應電流投入方能
- 集成式高側80V, 550mΩ和低側80V, 350mΩ電機功率場因素管啟閉
- 達到了95%物上請求權
- 外界軟開始作用可限定版通電時的剎時感應電流
- 外觀補上以節流外觀元元件的進行
- 撐持鍵盤輸入欠壓定位功較
- 撐持復制粘貼過壓保護,當心止的裝備在大功率和大功率條件下重任
- 撐持鍵入過壓無球
- 撐持錄入斷路掩體
- 撐持過溫擋拆
- 在輕載局勢下尊重脈沖造成的跳頻效果以進步發展輕載追溯力
- 等效串連電阻(ESR)的陶瓷廠家投入電阻器也可以未變
- 不變,避免后期使用時出現晃動影響體驗效果150k旋鈕次數
- 其他配置文件較少,其他防火發展
- 接收SOT23-6L,SOP-8兩種方式封口事態
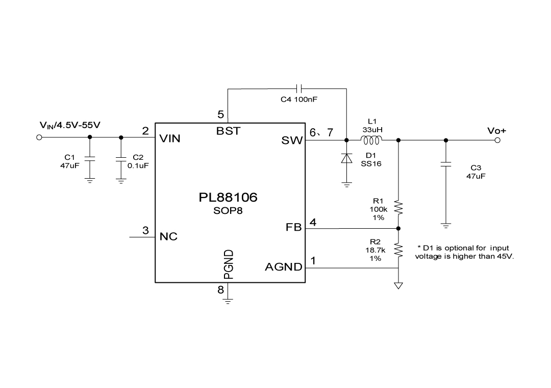
2、借助理論圖:
3、結果描繪
PL88106一款55V高壓電數據同步穩壓切換器。它集變成兩個80V 550mΩ高側和兩個80V 350mΩ低側瓦數觸點開關,以在4.5V至55V的寬目標任務鍵盤輸入直流電壓經營規模內市場機制600mA的續展過載感應交流電。基線感應交流電局勢控制市場機制迅速瞬態搭配和逐周期怎么算感應交流電特典。
4、標桿應用處景
- 電功率計
- 散播式電氣裝修標準
- 電池箱進行充機械
- 線性網絡電壓穩壓器的前置條件才能購買到合適的器
- 燈條控制器
5、芯片封裝信息內容
SOT23-6L封裝 ↓
6、管腳界說和作用與功效描繪
管腳功效與作用描繪
SOT23-6L封裝 ↓
序號 | 稱號 | 描寫 |
---|---|---|
1 | BST | 在SW和BST之間毗連一個0.1μF或更大的電容器,覺得高側柵驅動器供電 |
2 | GND | 參考地 |
3 | FB | 反應輸入。FB感到輸入電壓。將FB毗連到一個毗連在輸入和接地之間的分壓器上。FB是一個敏感節點。堅持FB闊別SW和BST引腳。 |
4 | NC | 空腳 |
5 | VIN | 電源輸入。Vin為集成電路供給電源。為Vin供給一個4.5V到55V的電源。利用一個大電容器和最少別的一個0.1uF的陶瓷電容器將Vin旁路接地,以消弭集成電路輸入中的噪聲。將電容器安排在接近Vin和接地引腳的地位。 |
6 | SW | 電壓切換引腳。將此引腳毗連到電感的切換節點。 |
SOP8封裝 ↓
序號 | 稱號 | 描寫 |
---|---|---|
1 | AGND | 旌旗燈號接地用于外部參考和節制電路。 |
2 | VIN | 電源輸入。Vin為集成電路供給電源。為Vin供給一個4.5V到55V的電源。用一個大電容器和最少別的一個0.1uF的陶瓷電容器將Vin旁路接地,以消弭集成電路輸入中的噪聲。將電容器安排在接近Vin和接地引腳的地位。 |
3 | NC | 空腳 |
4 | FB | 反應輸入。FB感到輸入電壓。將FB毗連到一個毗連在輸入和接地之間的分壓器上。FB是一個敏感節點。堅持FB闊別SW和BST引腳。 |
5 | BST | 在SW和BST之間毗連一個0.1μF或更大的電容器,覺得高側柵驅動器供電。 |
6 | SW | 電壓切換引腳。將此引腳毗連到電感的切換節點。 |
7 | SW | 電壓切換引腳。將此引腳毗連到電感的切換節點。 |
8 | PGND | 電源地 |
二、一技之長word文件
范例 | 標題 | 上傳時候 | 文檔下載 |
有機物技術參數書(用英語) | PL88106_Datasheet_en_r1.0 | 2025/06/10 | PDF下載 |
三、靈活運用預計
序號 | 標題 |
1 |
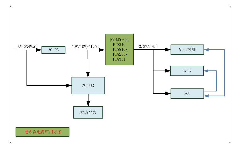
電飯煲電源利用計劃
|
2 |
直流變頻空調電源利用計劃
|
3 |
掃地機械人計劃
|
4 |
智能辦公桌、智能沙發利用計劃
|
5 |
智能家電利用計劃
|